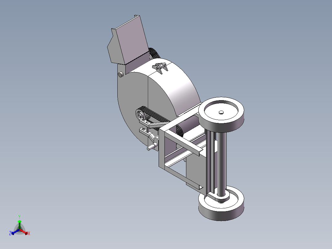
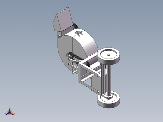
小型可移动式树枝粉碎机设计AutoCAD,SolidWorks图档

图档名称为:小型可移动式树枝粉碎机设计,属于机械设备,非标机械分类,软件为AutoCAD,SolidWorks, 图纸格式为sldprt,dwg,sldasm,可在线预览,可编辑,可供设计参考

加入收藏
模型参数

模型ID:10297051

模型大小:4.87M

软件版本: AutoCAD 2016,SolidWorks

模型格式:sldprt,dwg,sldasm

是否可编辑:可修改,包括参数

上传时间:2025-11-02

图纸介绍:

下载模型
沽酒客
作品: 0
粉丝: 0
文件列表
1. A型V带 2.SLDPRT
70.4 KB
2. A型V带.SLDPRT
83.7 KB
3. 上箱体.SLDPRT
202 KB
4. 下箱体.SLDPRT
190 KB
5. 主轴.SLDPRT
161 KB
6. 主轴.dwg
56.6 KB
7. 变速箱.SLDPRT
163 KB
8. 喂料辊.SLDPRT
199 KB
9. 喂料辊.dwg
59.5 KB
10. 大带轮.SLDPRT
213 KB
11. 大带轮.dwg
55.1 KB
12. 套筒.SLDPRT
81 KB
13. 套筒.dwg
43.6 KB
14. 小型可移动式树枝粉碎机方案 .docx
26.5 KB
15. 小型可移动式树枝粉碎机设计.docx
666 KB
16. 小带轮 - .SLDPRT
233 KB
17. 扇叶.SLDPRT
56.1 KB
18. 支架.SLDPRT
203 KB
19. 机架.SLDPRT
237 KB
20. 杂枝粉碎机.SLDASM
974 KB
21. 短套筒 .SLDPRT
81.2 KB
22. 粉碎装置.SLDASM
179 KB
23. 装配图.dwg
258 KB
24. 车轮.SLDPRT
83.8 KB
25. 车轮轴.SLDPRT
83.6 KB
26. 轴套.SLDPRT
79.5 KB
27. 销轴.SLDPRT
82.8 KB
28. 销轴2.SLDPRT
80.9 KB
29. 销轴3.SLDPRT
82.1 KB
30. 锤架板.SLDPRT
72.1 KB
31. 锤架板.dwg
47.9 KB
32. 锤片.SLDPRT
71.8 KB
33. 锤片.dwg
45.4 KB
【小型可移动式树枝粉碎机设计】相关作品
滚动更载更多~
提示
×

下载该图档需要消耗10金币!

确认下载
加载中