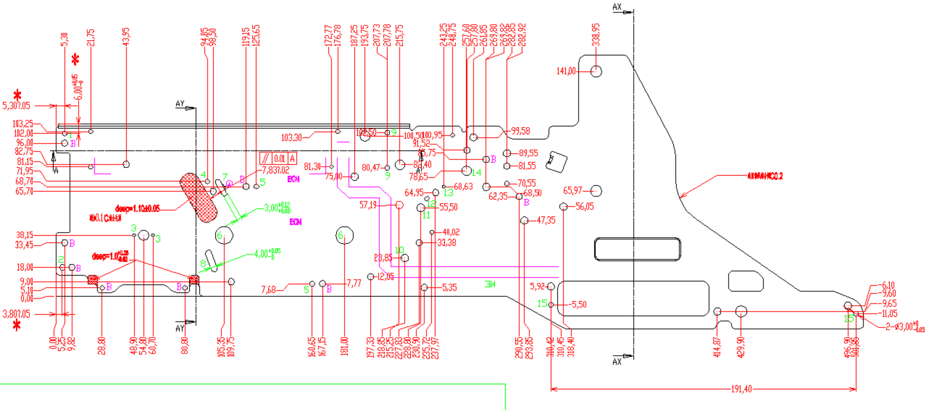
欧美高端钣金件AutoCAD图档

图档名称为:欧美高端钣金件,属于机械设备,非标机械分类,软件为AutoCAD, 图纸格式为dwg,可在线预览,可编辑,可供设计参考

加入收藏
模型参数

模型ID:10296943

模型大小:4.37M

软件版本: AutoCAD 2007

模型格式:dwg

是否可编辑:可修改,包括参数

上传时间:2025-11-02

图纸介绍:

下载模型
十步芳草
作品: 0
粉丝: 0
文件列表
1. 00.png
308 KB
2. 01.png
314 KB
3. 02.png
122 KB
4. 03.png
332 KB
5. Thumbs.db
70 KB
6. 欧美高端钣金件.dwg
3.47 MB
【欧美高端钣金件】相关作品
滚动更载更多~
提示
×

下载该图档需要消耗10金币!

确认下载
加载中