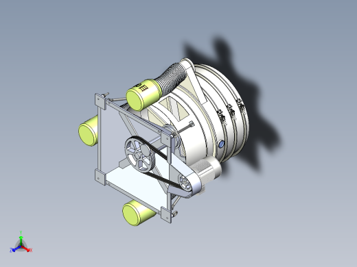
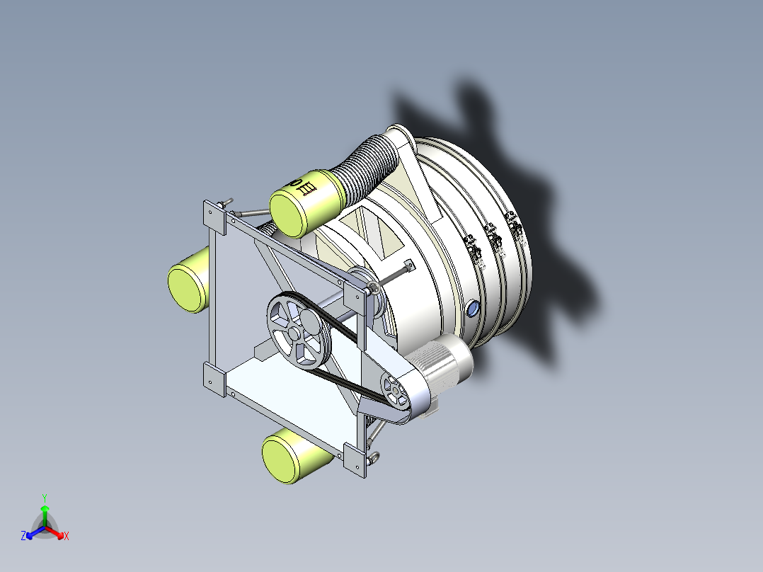
圆形摇摆筛三维SW模型parasolid 3D模型

机械图纸名称为:圆形摇摆筛三维SW模型,属于机械设备,非标机械分类,软件为parasolid, 三维模型格式为x_t,可在线预览,可编辑,可供设计参考

加入收藏
模型参数

模型ID:10284217

模型大小:4.51M

软件版本: parasolid

模型格式:x_t

是否可编辑:可修改,包括参数

上传时间:2025-08-21

图纸介绍:

下载模型
文件列表
1. YBS-00.x_t
16.4 MB
下载提示
×

下载该图档需要消耗10金币!

确认下载
-- 热门充值套餐 · 限时优惠 --
加载中