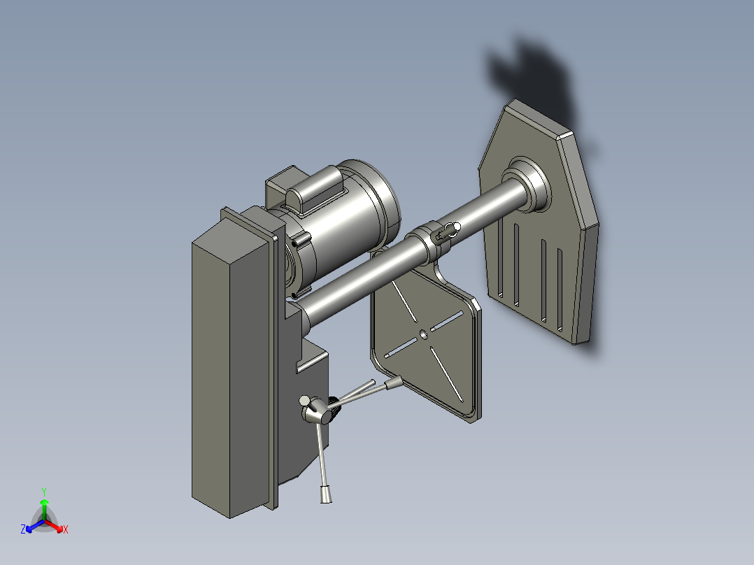
固定铸铁台式打孔台钻stp 3D模型

机械图纸名称为:固定铸铁台式打孔台钻,属于机械设备,机加工设备分类,软件为stp, 三维模型格式为,可在线预览,可编辑,可供设计参考

加入收藏
模型参数

模型ID:10281737

模型大小:6.11M

软件版本: stp

是否可编辑:可修改,包括参数

上传时间:2025-08-06

图纸介绍:

下载模型
文件列表
1. 360截图20240303221445141.jpg
19.5 KB
2. 360截图20240303221447352.jpg
28.3 KB
3. 360截图20240303221450239.jpg
26.1 KB
4. 360截图20240303221452704.jpg
34.9 KB
5. 固定铸铁台式打孔台钻.stp
21.8 MB
下载提示
×

下载该图档需要消耗20金币!

确认下载
-- 热门充值套餐 · 限时优惠 --
加载中