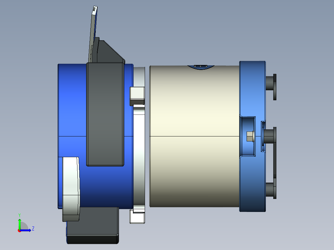
振动盘proe/creo 3D模型

机械图纸名称为:振动盘,属于机械设备,非标机械分类,软件为proe/creo, 三维模型格式为prt,可在线预览,可编辑,可供设计参考

加入收藏
模型参数

模型ID:10272056

模型大小:1.93M

软件版本: proe/creo

模型格式:prt

是否可编辑:可修改,包括参数

上传时间:2025-07-25

图纸介绍:

下载模型
文件列表
1. bolw-feeder.asm.1
86.6 KB
2. sdo002_bowl-feeder_nb-150-0.prt.1
1.47 MB
3. sdo003_bowl-feeder_magnet-0.prt.1
1.62 MB
下载提示
×

下载该图档需要消耗10金币!

确认下载
-- 热门充值套餐 · 限时优惠 --
加载中