简易立式钻铣床数控系统改造设计+%28论文%2BDWG图纸%292000版本AutoCAD图档

图档名称为:简易立式钻铣床数控系统改造设计+%28论文%2BDWG图纸%292000版本,属于机械设备,机加工设备分类,软件为AutoCAD, 图纸格式为dwg,可在线预览,可编辑,可供设计参考

加入收藏
模型参数

模型ID:10269146

模型大小:1.12M

软件版本: AutoCAD 2000

模型格式:dwg

是否可编辑:可修改,包括参数

上传时间:2025-07-12

图纸介绍:

下载模型
暗夜流光
作品: 0
粉丝: 0
文件列表
1. A0数控钻铣床垂直进给运动.dwg
350 KB
2. A0数控钻铣床横向进给运动.dwg
308 KB
3. A0数控钻铣床纵向进给运动.dwg
342 KB
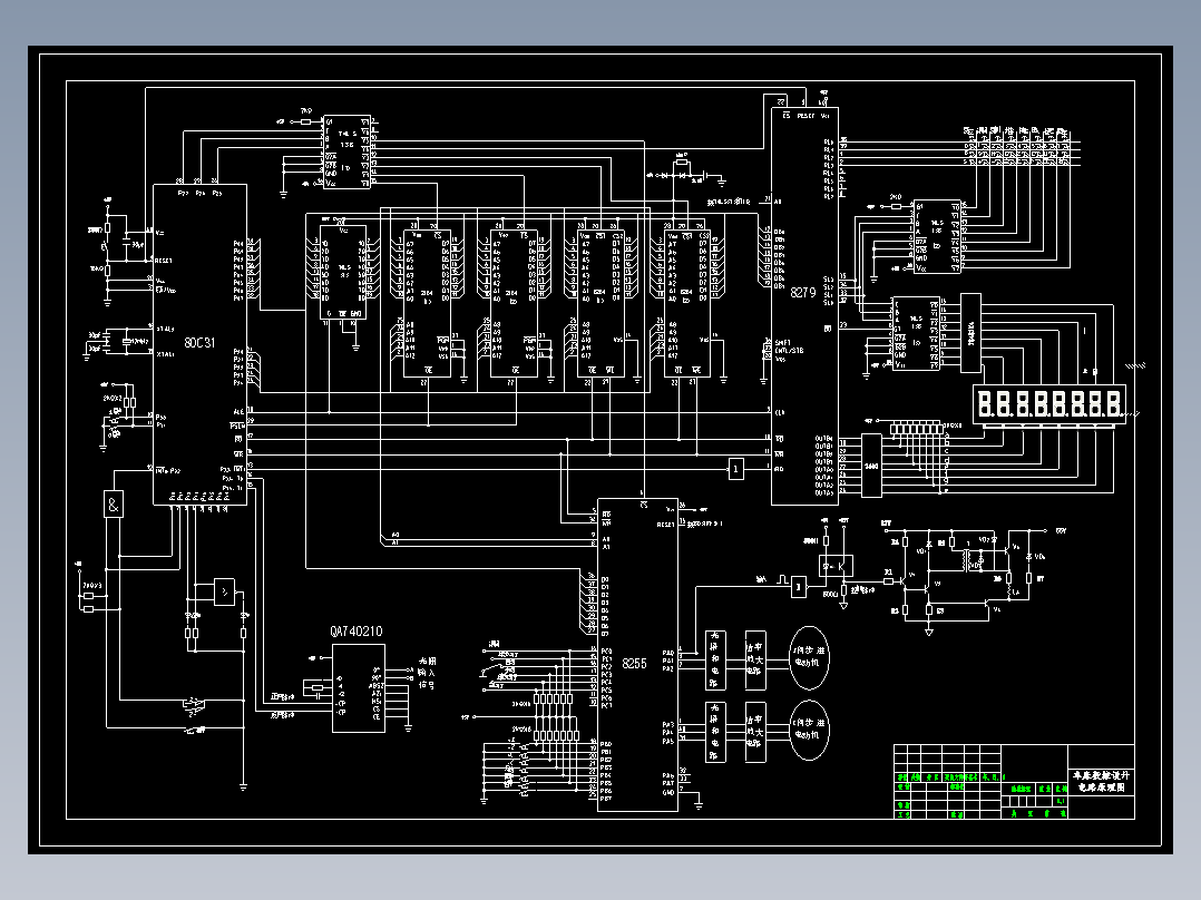
4. A0电气原理图.dwg
371 KB
5. A2齿轮84.dwg
184 KB
6. 机床结构图A0.dwg
212 KB
7. 简易立式钻铣床数控系统改造设计.doc
1.62 MB
【简易立式钻铣床数控系统改造设计+%28论文%2BDWG图纸%292000版本】相关作品
滚动更载更多~
提示
×

下载该图档需要消耗10金币!

确认下载
加载中