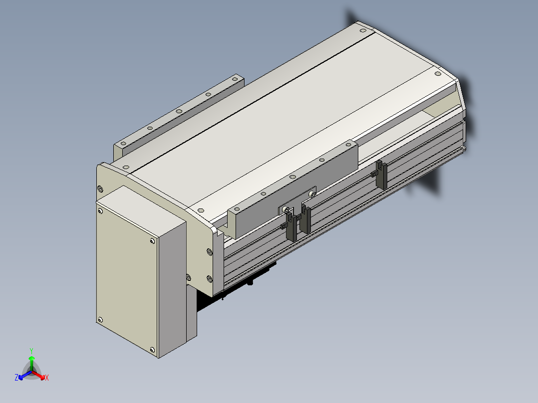
Toyo东佑达直线模组-ETH22-150-BM-750W+煞車stp 3D模型

3D模型名称为:Toyo东佑达直线模组-ETH22-150-BM-750W+煞車,属于机械设备,非标机械分类,软件为stp, 三维模型格式为,可在线预览,可编辑,可供设计参考

加入收藏
模型参数

模型ID:10266862

模型大小:227.24KB

软件版本: stp

是否可编辑:可修改,包括参数

上传时间:2025-07-08

图纸介绍:

下载模型
金陵
作品: 0
粉丝: 0
文件列表
1. ETH22-150-BM-750W+煞車.stp
1.43 MB
【Toyo东佑达直线模组-ETH22-150-BM-750W+煞車】相关作品
下载提示
×

下载该图档需要消耗10金币!

确认下载
-- 热门充值套餐 · 限时优惠 --
加载中