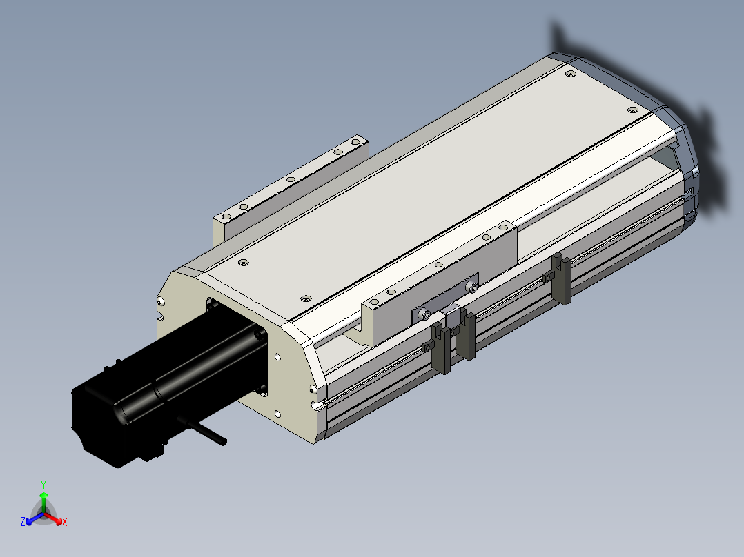
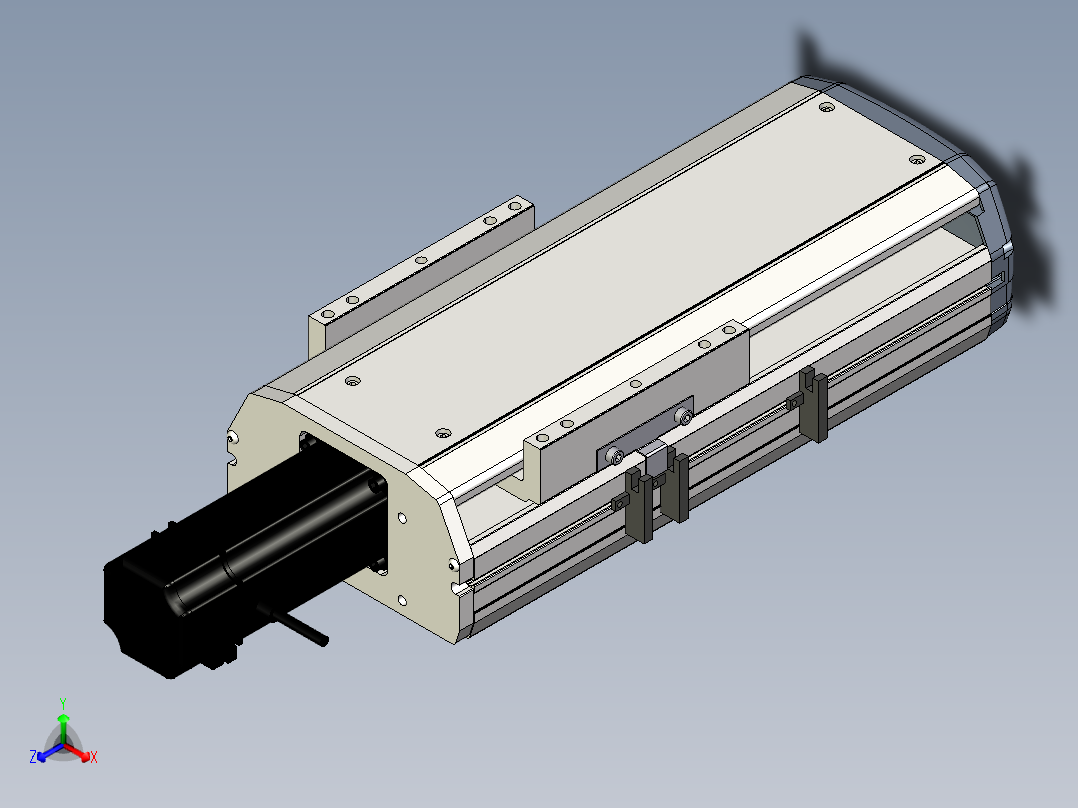
Toyo东佑达直线模组-ETH17-150-BC-M40Bstp 3D模型

3D模型名称为:Toyo东佑达直线模组-ETH17-150-BC-M40B,属于机械设备,非标机械分类,软件为stp, 三维模型格式为,可在线预览,可编辑,可供设计参考

加入收藏
模型参数

模型ID:10266595

模型大小:427.92KB

软件版本: stp

是否可编辑:可修改,包括参数

上传时间:2025-07-08

图纸介绍:

下载模型
五陵年少
作品: 0
粉丝: 0
文件列表
1. ETH17-150-BC-M40B.stp
2.14 MB
【Toyo东佑达直线模组-ETH17-150-BC-M40B】相关作品
下载提示
×

下载该图档需要消耗10金币!

确认下载
-- 热门充值套餐 · 限时优惠 --
加载中