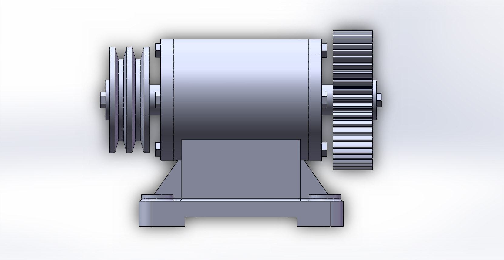
减速器SolidWorks 3D模型

机械图纸名称为:减速器,属于设备部件,电机减速机分类,软件为SolidWorks, 三维模型格式为sldprt,sldasm,可在线预览,可编辑,可供设计参考

加入收藏
模型参数

模型ID:10256601

模型大小:33.04M

软件版本: SolidWorks

模型格式:sldprt,sldasm

是否可编辑:可修改,包括参数

上传时间:2025-06-23

图纸介绍:

下载模型
作品: 301
粉丝: 0
文件列表
1. 俯视图.JPG
206 KB
2. 全剖.JPG
173 KB
3. 全剖1.JPG
257 KB
4. 全剖2.JPG
261 KB
5. 垫片.SLDPRT
153 KB
6. 大图装配体.SLDASM
1.3 MB
7. 左视图.JPG
155 KB
8. 带轮.JPG
105 KB
9. 带轮.SLDPRT
237 KB
10. 带轮2.JPG
119 KB
11. 正视图.JPG
199 KB
12. 滚珠.SLDPRT
224 KB
13. 端盖.JPG
129 KB
14. 端盖.SLDPRT
261 KB
15. 端盖2.JPG
91.5 KB
16. 箱体.JPG
116 KB
17. 箱体.SLDPRT
501 KB
18. 箱体2.JPG
116 KB
19. 箱体3.JPG
150 KB
20. 螺栓.SLDPRT
1.02 MB
21. 装配图.JPG
232 KB
22. 轴.JPG
112 KB
23. 轴.SLDPRT
327 KB
24. 轴承.SLDASM
277 KB
25. 轴承内圈.SLDPRT
235 KB
26. 轴承外圈.SLDPRT
228 KB
27. 运动视频.avi
93.9 MB
28. 键.SLDPRT
159 KB
29. 齿轮.SLDPRT
697 KB
30. 齿轮1.JPG
143 KB
31. 齿轮2.JPG
145 KB
【减速器】相关作品
下载提示
×

下载该图档需要消耗200金币!

确认下载
-- 热门充值套餐 · 限时优惠 --
加载中