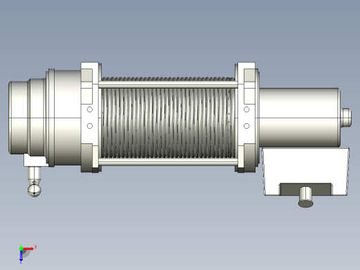
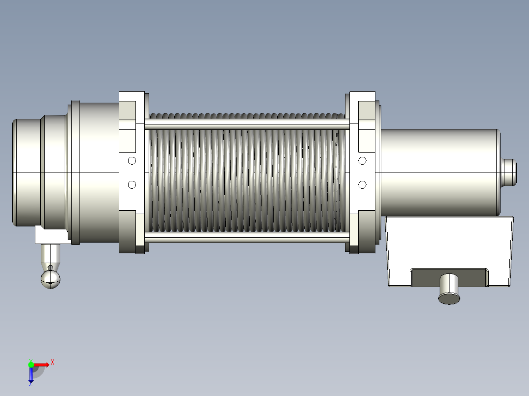
AUTOCAD工业用绞车设计step,AutoCAD图档

图档名称为:AUTOCAD工业用绞车设计,属于机械设备,非标机械分类,软件为step,AutoCAD, 图纸格式为step,dwg,可在线预览,可编辑,可供设计参考

加入收藏
模型参数

模型ID:10255330

模型大小:318.75KB

软件版本: step,AutoCAD 2007

模型格式:step,dwg

是否可编辑:可修改,包括参数

上传时间:2025-06-22

图纸介绍:

下载模型
沧海横流
作品: 0
粉丝: 0
文件列表
1. SW3dPS-industrial_winch.STEP
1.27 MB
2. sw3dps_industrial_winch.dwg
125 KB
【AUTOCAD工业用绞车设计】相关作品
滚动更载更多~
提示
×

下载该图档需要消耗10金币!

确认下载
加载中