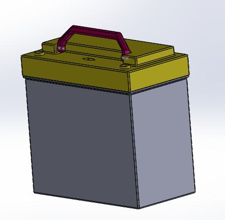
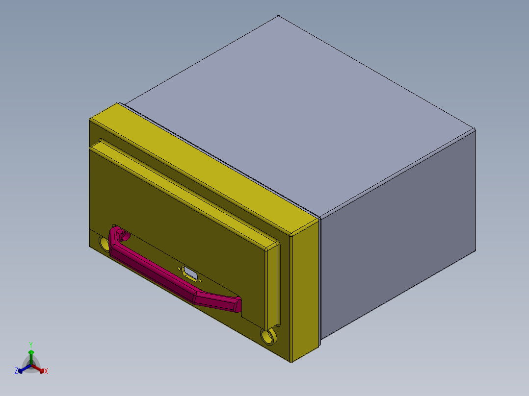
汽车电瓶盒SolidWorks 3D模型

机械图纸名称为:汽车电瓶盒,属于交通运输,车辆工程分类,软件为SolidWorks, 三维模型格式为sldprt,sldasm,可在线预览,可编辑,可供设计参考

加入收藏
模型参数

模型ID:10254947

模型大小:793.95KB

软件版本: SolidWorks

模型格式:sldprt,sldasm

是否可编辑:可修改,包括参数

上传时间:2025-06-21

图纸介绍:

下载模型
作品: 270
粉丝: 0
文件列表
1. 163627ol5ryrrvhtieknbn.png
79 KB
2. 163628uap14y32cg2a1g2w.png
46.8 KB
3. module电池壳体.SLDPRT
146 KB
4. module电池盖.SLDPRT
182 KB
5. module电池盖提手.SLDPRT
167 KB
6. 铅酸电池壳.SLDASM
174 KB
下载提示
×

下载该图档需要消耗10金币!

确认下载
-- 热门充值套餐 · 限时优惠 --
加载中