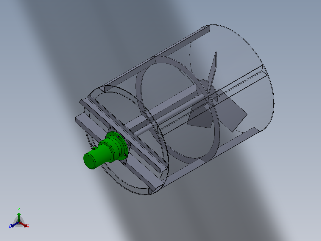
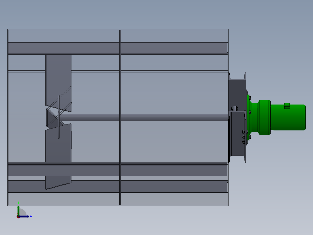
搅拌罐SolidWorks 3D模型

机械图纸名称为:搅拌罐,属于机械设备,非标机械分类,软件为SolidWorks, 三维模型格式为sldprt,sldasm,可在线预览,可编辑,可供设计参考

加入收藏
模型参数

模型ID:10254479

模型大小:3.2M

软件版本: SolidWorks

模型格式:sldprt,sldasm

是否可编辑:可修改,包括参数

上传时间:2025-06-21

图纸介绍:

下载模型
文件列表
1. 10槽钢.SLDPRT
185 KB
2. 221943lal2w6svjzjlsyw7.png
97.6 KB
3. 7号角钢 L=1250.SLDPRT
88 KB
4. M10螺栓 L30.SLDPRT
305 KB
5. M10螺母.SLDPRT
323 KB
6. M12 L12 顶丝.SLDPRT
204 KB
7. M12螺栓 L25.SLDPRT
435 KB
8. M12螺栓 L30.SLDPRT
263 KB
9. M12螺栓 L40.SLDPRT
433 KB
10. M12螺母.SLDPRT
331 KB
11. Thumbs.db
118 KB
12. 减速机.SLDASM
352 KB
13. 减速机.SLDPRT
305 KB
14. 减速机轴.SLDPRT
182 KB
15. 挡流板.SLDASM
202 KB
16. 搅拌槽.SLDPRT
166 KB
17. 搅拌罐.SLDASM
137 KB
18. 搅拌轴.SLDPRT
137 KB
19. 桨叶.SLDPRT
102 KB
20. 桨叶固定板.SLDPRT
199 KB
21. 法兰1.SLDPRT
245 KB
22. 法兰2.SLDPRT
132 KB
23. 罐体.SLDASM
567 KB
24. 胶垫.SLDPRT
125 KB
25. 钢板.SLDPRT
181 KB
26. 钢板2.SLDPRT
163 KB
27. 键.SLDPRT
90 KB
下载提示
×

下载该图档需要消耗10金币!

确认下载
-- 热门充值套餐 · 限时优惠 --
加载中