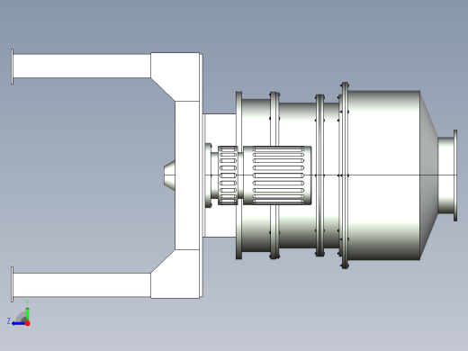
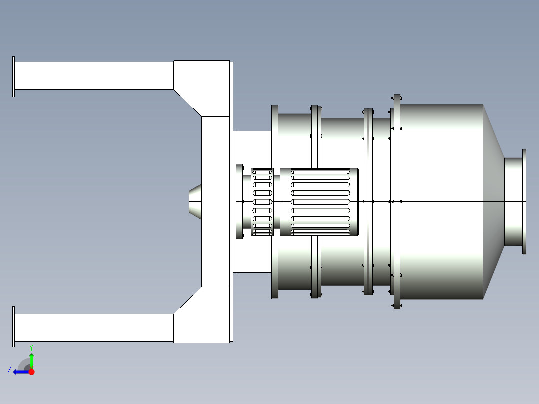
粉体定量稳流供料系统(全套3D和CAD图)AutoCAD,proe/creo图档

图档名称为:粉体定量稳流供料系统(全套3D和CAD图),属于机械设备,非标机械分类,软件为AutoCAD,proe/creo, 图纸格式为prt,dwg,可在线预览,可编辑,可供设计参考

加入收藏
模型参数

模型ID:10248178

模型大小:10.63M

软件版本: AutoCAD 2007,proe/creo

模型格式:prt,dwg

是否可编辑:可修改,包括参数

上传时间:2025-06-15

图纸介绍:

下载模型
渡沧澜
作品: 0
粉丝: 0
文件列表
1. diandongji.prt.3
1.28 MB
2. dianjidianban.prt.2
53.8 KB
3. dianjizuoban1.prt.2
40.3 KB
4. gb1007.prt.5
98.5 KB
5. gb1007.prt.6
114 KB
6. gb41.prt.4
98.9 KB
7. gb6563.prt.2
116 KB
8. gb6563.prt.3
150 KB
9. gongliaocang.prt.4
235 KB
10. huanyacang.prt.3
195 KB
11. jijia.prt.3
335 KB
12. jijiashangzuo.prt.1
39.3 KB
13. jiliangcang.prt.2
475 KB
14. jindingban.prt.1
65.3 KB
15. jisulun.prt.2
1.62 MB
16. lianlun.prt.2
1.34 MB
17. lianlun17.prt.2
1.15 MB
18. luoshuan1.prt.2
75.5 KB
19. luowenquan.prt.2
60.3 KB
20. proe.idx
5.53 KB
21. shanggeban.prt.3
188 KB
22. suojinquan.prt.2
249 KB
23. taotong.prt.2
50.8 KB
24. xiageban.prt.3
133 KB
25. xialiaokou1.prt.3
158 KB
26. xialiaokou2.prt.3
340 KB
27. xialiaokougaiban1.prt.1
74.7 KB
28. yelun1.prt.2
103 KB
29. yelun2.prt.3
325 KB
30. yelun3.prt.2
149 KB
31. yelun4.prt.2
478 KB
32. yunzhicang.prt.2
213 KB
33. zhonggeban.prt.3
152 KB
34. zhouchengdangquan.prt.2
53.2 KB
35. zhouchengdangquan2.prt.2
53.2 KB
36. zhouchengduangai.prt.2
208 KB
37. zhouchengzuo.prt.2
358 KB
38. zhuzhou.prt.2
215 KB
39. zongzhuangtu.asm.11
434 KB
40. 三维图集.doc
327 KB
41. 上隔板.dwg
53.4 KB
42. 上隔板.jpg
24.9 KB
43. 上隔板.jpg
65.7 KB
44. 下隔板.dwg
48.7 KB
45. 下隔板.jpg
29.6 KB
46. 下隔板.jpg
52.7 KB
47. 中隔板.dwg
49.7 KB
48. 中隔板.jpg
23.6 KB
49. 中隔板.jpg
52.8 KB
50. 主轴.dwg
83.5 KB
51. 主轴.jpg
24.5 KB
52. 主轴.jpg
86.6 KB
53. 供料仓.dwg
65.4 KB
54. 供料仓.jpg
27.4 KB
55. 供料仓.jpg
63.7 KB
56. 匀质仓.jpg
29 KB
57. 叶轮1.jpg
22.7 KB
58. 叶轮1.jpg
59.8 KB
59. 叶轮2.jpg
28.8 KB
60. 叶轮2.jpg
67.4 KB
61. 叶轮3.jpg
25.7 KB
62. 叶轮3.jpg
66.7 KB
63. 叶轮4.jpg
32.5 KB
64. 叶轮4.jpg
69.5 KB
65. 叶轮一.dwg
91.8 KB
66. 叶轮三.dwg
65.3 KB
67. 叶轮二.dwg
60.9 KB
68. 叶轮四.dwg
68.3 KB
69. 套筒.dwg
47.1 KB
70. 套筒.jpg
37.5 KB
71. 开题报告.doc
32 KB
72. 摘要.doc
17.5 KB
73. 机架.dwg
68.1 KB
74. 机架.jpg
29.6 KB
75. 机架.jpg
71.7 KB
76. 毕业设计说明书.doc
258 KB
77. 稳流匀质供料机.dwg
308 KB
78. 稳流匀质供料机1.jpg
24.2 KB
79. 稳流匀质供料机2.jpg
28.8 KB
80. 粉体定量供料系统设计.doc
72 KB
81. 粉体定量稳流供料系统.dwg
434 KB
82. 粉体定量稳流供料系统.jpg
57.6 KB
83. 粉体稳流供料机.jpg
111 KB
84. 缓压仓.dwg
52.9 KB
85. 缓压仓.jpg
28 KB
86. 缓压仓.jpg
56.3 KB
87. 计数轮.jpg
27.3 KB
88. 计速轮.dwg
98.5 KB
89. 计速轮.jpg
53.2 KB
90. 计量仓.dwg
96.5 KB
91. 计量仓.jpg
38.1 KB
92. 计量仓.jpg
70 KB
93. 轴承座.dwg
73.1 KB
94. 轴承座.jpg
29.8 KB
95. 轴承座.jpg
83 KB
96. 锁紧圈.dwg
49.2 KB
97. 锁紧圈.jpg
50.5 KB
【粉体定量稳流供料系统(全套3D和CAD图)】相关作品
滚动更载更多~
提示
×

下载该图档需要消耗50金币!

确认下载
加载中