棒料切割机设计毕业设计全套论文和图纸AutoCAD图档

CAD图档名称为:棒料切割机设计毕业设计全套论文和图纸,属于机械设备,机加工设备分类,软件为AutoCAD, 图纸格式为dwg,可在线预览,可编辑,可供设计参考

加入收藏
模型参数

模型ID:10246784

模型大小:2.35M

软件版本: AutoCAD 2004

模型格式:dwg

是否可编辑:可修改,包括参数

上传时间:2025-06-13

图纸介绍:

下载模型
文件列表
1. 切割装置.dwg
159 KB
2. 切割装置.jpg
292 KB
3. 摘要及目录.png
84.2 KB
4. 棒料切割机总装配图.dwg
712 KB
5. 棒料切割机总装配图.jpg
244 KB
6. 棒料切割机设计(论文).doc
628 KB
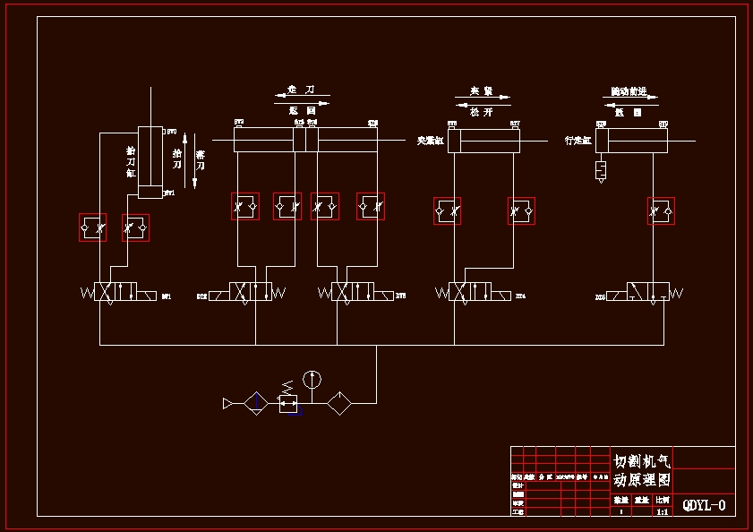
7. 气动原理图.dwg
37.2 KB
8. 气动原理图.jpg
142 KB
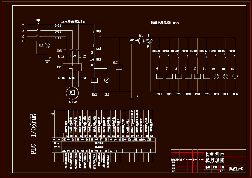
9. 电气原理图.dwg
39.3 KB
10. 电气原理图.jpg
230 KB
11. 目录.png
33.3 KB
12. 纵横行走装置图.dwg
147 KB
13. 纵横行走装置图.jpg
301 KB
14. 论文内容.png
74.6 KB
【棒料切割机设计毕业设计全套论文和图纸】相关作品
下载提示
×

下载该图档需要消耗20金币!

确认下载
-- 热门充值套餐 · 限时优惠 --
加载中