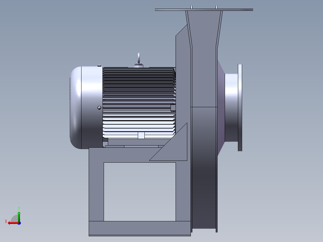
风机9-19 4A 3KWSolidWorks 3D模型

机械图纸名称为:风机9-19 4A 3KW,属于机械设备,通用设备分类,软件为SolidWorks, 三维模型格式为sldprt,可在线预览,可编辑,可供设计参考

加入收藏
模型参数

模型ID:10243695

模型大小:2.36M

软件版本: SolidWorks

模型格式:sldprt

是否可编辑:可修改,包括参数

上传时间:2025-06-09

图纸介绍:

下载模型
作品: 284
粉丝: 0
文件列表
1. 风机9-19 4A 3KW.SLDPRT
3.3 MB
下载提示
×

下载该图档需要消耗10金币!

确认下载
-- 热门充值套餐 · 限时优惠 --
加载中