0012-锤式破碎机毕业设计AutoCAD图档

图档名称为:0012-锤式破碎机毕业设计,属于机械设备,工程机械分类,软件为AutoCAD, 图纸格式为dwg,可在线预览,可编辑,可供设计参考

加入收藏
模型参数

模型ID:10240813

模型大小:2.11M

软件版本: AutoCAD 2004

模型格式:dwg

是否可编辑:可修改,包括参数

上传时间:2025-06-06

图纸介绍:

下载模型
蓼莪
作品: 0
粉丝: 0
文件列表
1. Thumbs.db
52.5 KB
2. 主视图装配图.dwg
217 KB
3. 主轴图零件图.dwg
81 KB
4. 主轴零件图.png
19.7 KB
5. 俯视图装配图.dwg
213 KB
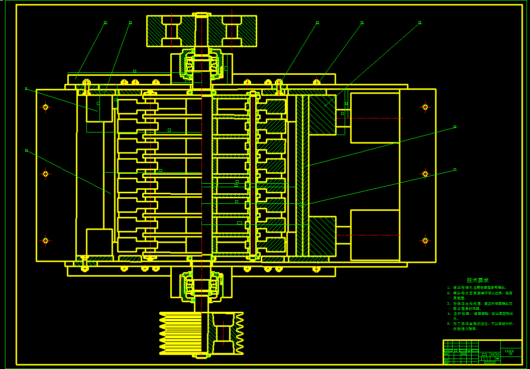
6. 卧式锤式破碎机主视图.png
52.3 KB
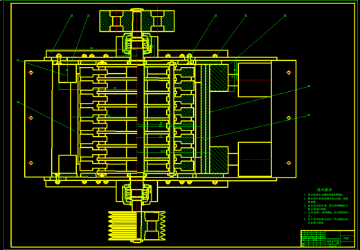
7. 卧式锤式破碎机俯视图.png
36.6 KB
8. 卧式锤式破碎机左视图.png
39.5 KB
9. 左视图装配图.dwg
239 KB
10. 打包文件.png
122 KB
11. 摘要.png
68.2 KB
12. 毕业论文.doc
642 KB
13. 皮带轮.png
16.7 KB
14. 皮带轮零件图.dwg
55.3 KB
15. 目录.png
68.1 KB
16. 论文内容预览.png
488 KB
【0012-锤式破碎机毕业设计】相关作品
提示
×

下载该图档需要消耗20金币!

确认下载
加载中