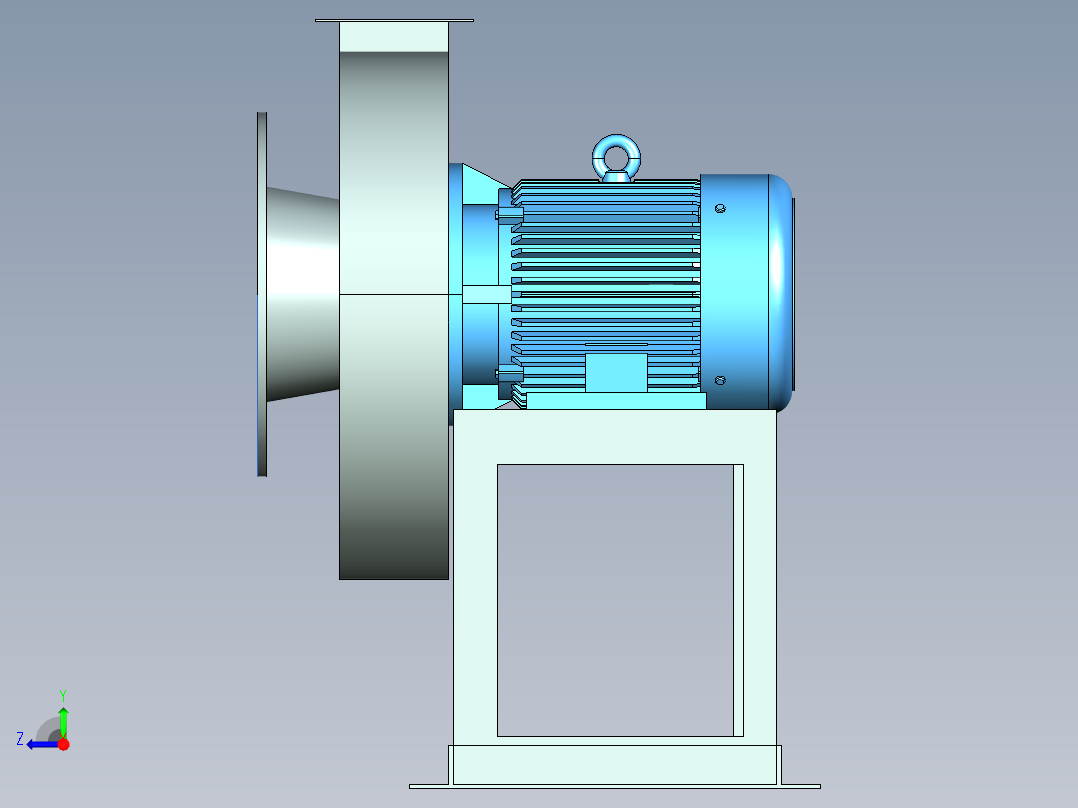
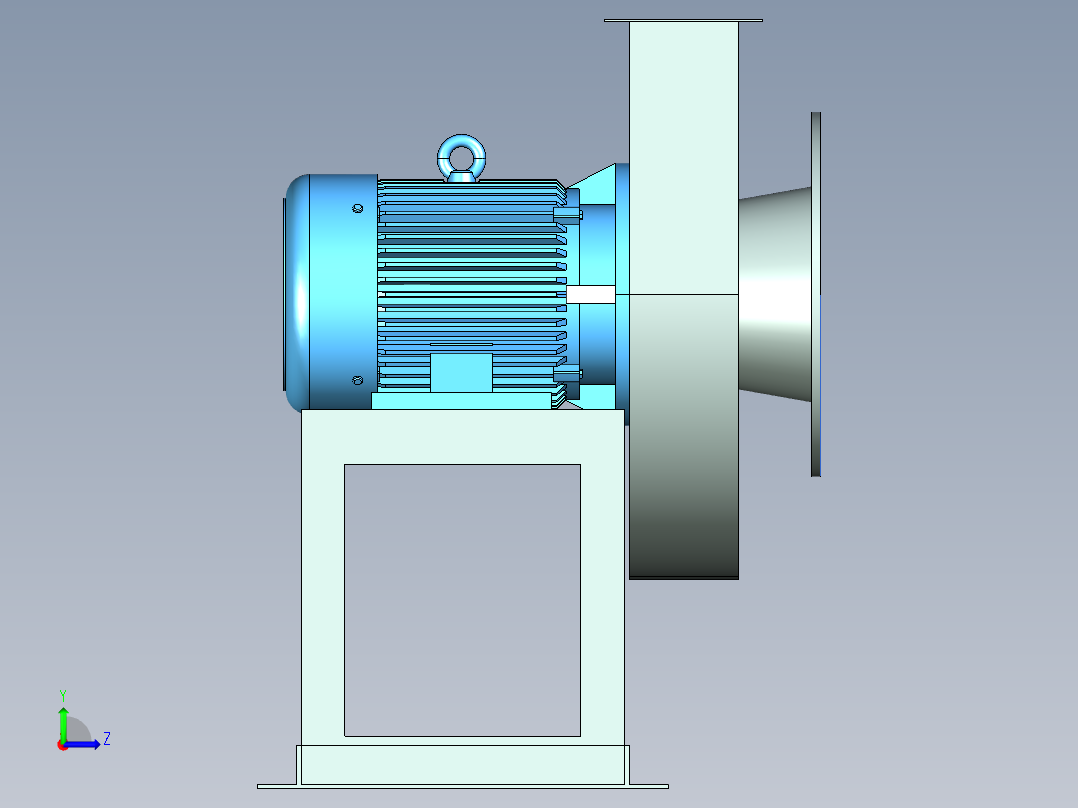
DMC24脉冲除尘器含(CAD+bom)caxaug,AutoCAD 3D模型

3D模型名称为:DMC24脉冲除尘器含(CAD+bom)caxa,属于机械设备,环保设备分类,软件为ug,AutoCAD, 三维模型格式为prt,dwg,可在线预览,可编辑,可供设计参考

加入收藏
模型参数

模型ID:10239466

模型大小:6.6M

软件版本: ug,AutoCAD

模型格式:prt,dwg

是否可编辑:可修改,包括参数

上传时间:2025-06-05

图纸介绍:

下载模型
临溪客
作品: 0
粉丝: 0
文件列表
1. 6-30-5A.prt
1.91 MB
2. DMC24-00(DMC24袋式脉冲除尘器).exb
135 KB
3. DMC24-00.prt
349 KB
4. DMC24-01-00(净气室).exb
131 KB
5. DMC24-01-00.prt
213 KB
6. DMC24-01-01(风机口面板).exb
95.5 KB
7. DMC24-01-01.prt
216 KB
8. DMC24-01-02(侧面板).exb
96 KB
9. DMC24-01-02.prt
226 KB
10. DMC24-01-03(进气口面板).exb
96 KB
11. DMC24-01-03.prt
194 KB
12. DMC24-01-04(花孔板).exb
96 KB
13. DMC24-01-04.prt
157 KB
14. DMC24-01-05(喷吹管支架).exb
96 KB
15. DMC24-01-05喷吹管支架.prt
170 KB
16. DMC24-01-06(风机连接管).exb
95 KB
17. DMC24-01-06.prt
103 KB
18. DMC24-01-07(风机连接法兰).exb
95 KB
19. DMC24-01-07.prt
173 KB
20. DMC24-01-08(限位块).exb
94 KB
21. DMC24-01-08.prt
95 KB
22. DMC24-01-09(压块).exb
96 KB
23. DMC24-01-09.prt
160 KB
24. DMC24-02-00(上检修门).exb
103 KB
25. DMC24-02-00.prt
255 KB
26. DMC24-03-00(滤袋室).exb
112 KB
27. DMC24-03-00滤袋室.prt
177 KB
28. DMC24-03-01(侧面封板).exb
103 KB
29. DMC24-03-01侧面封板.prt
499 KB
30. DMC24-03-02正面封板.prt
588 KB
31. DMC24-03-02(正面封板).dwg
79.2 KB
32. DMC24-03-02(正面封板).exb
102 KB
33. DMC24-03-03.prt
117 KB
34. DMC24-03-04.prt
114 KB
35. DMC24-03-05.prt
104 KB
36. DMC24-03-06.prt
115 KB
37. DMC24-04-00(喷吹系统总成).exb
148 KB
38. DMC24-04-00.prt
209 KB
39. DMC24-04-01-00(储气罐总成).exb
106 KB
40. DMC24-04-01.prt
313 KB
41. DMC24-04-02.prt
236 KB
42. DMC24-05-00(风机支架总成).exb
104 KB
43. DMC24-05-00.prt
311 KB
44. DMC24-05-01.prt
849 KB
45. DMC24-06-00.prt
329 KB
46. DMC24.prt
109 KB
47. DMC24布袋除尘器明细表.doc
136 KB
48. DMC24除尘器铭牌.exb
142 KB
49. 工程图文档8.log
7.05 KB
50. 管接头.prt
431 KB
51. 脉冲阀.prt
1.1 MB
52. 除尘下料(无锥).dxf
374 KB
53. 除尘下料.dxf
374 KB
【DMC24脉冲除尘器含(CAD+bom)caxa】相关作品
提示
×

下载该图档需要消耗20金币!

确认下载
加载中