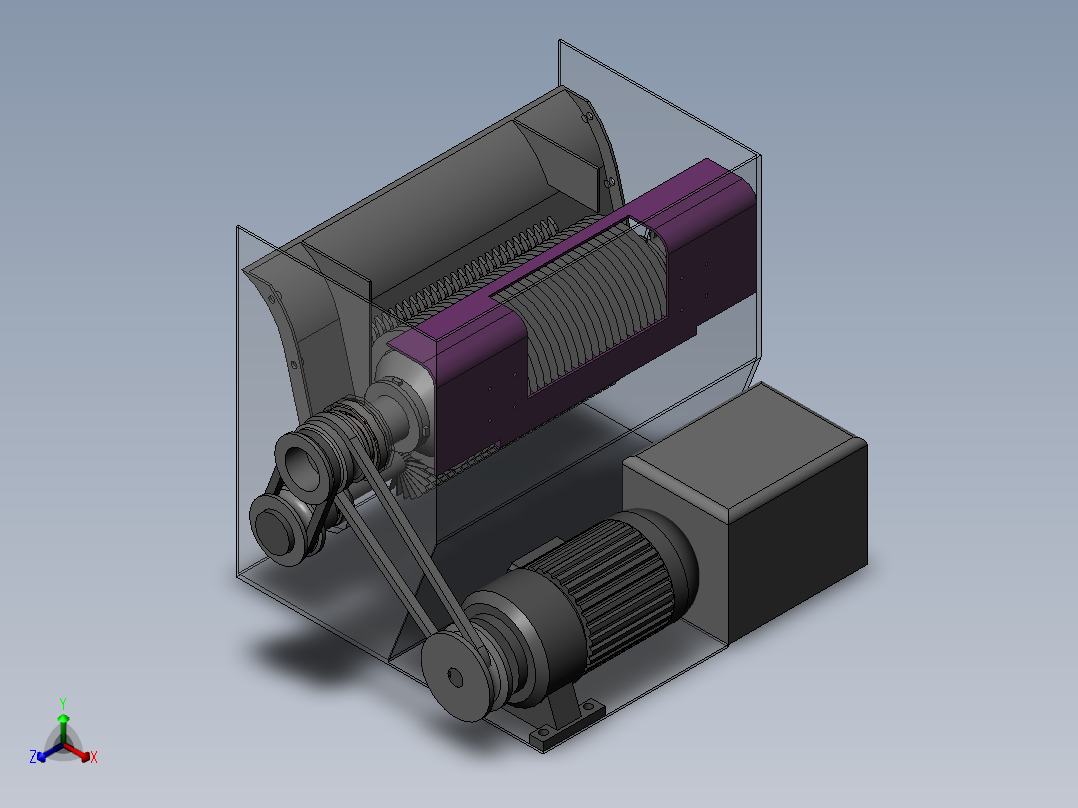
全自动果蔬切丁(sw+cad+说明书)AutoCAD,SolidWorks,step 3D模型

3D模型名称为:全自动果蔬切丁(sw+cad+说明书),属于机械设备,非标机械分类,软件为AutoCAD,SolidWorks,step, 三维模型格式为sldprt,dwg,sldasm,step,可在线预览,可编辑,可供设计参考

加入收藏
模型参数

模型ID:10236313

模型大小:10.78M

软件版本: AutoCAD 2014,SolidWorks,step

模型格式:sldprt,dwg,sldasm,step

是否可编辑:可修改,包括参数

上传时间:2025-05-30

图纸介绍:

免费下载
半夏
作品: 0
粉丝: 0
文件列表
1. 0.2KW阪神电机.sldprt
174 KB
2. 0.2KW阪神电机_1.sldprt
289 KB
3. 23231 - 副本.sldprt
169 KB
4. 23231.sldprt
183 KB
5. cylindrical roller bearings gb(Rolling bearings NU1010 GB 283-94).sldprt
167 KB
6. cylindrical roller bearings gb(Rolling bearings NU1010 GB 283-94)_1.sldprt
278 KB
7. cylindrical roller bearings gb_Rolling bearings NU205E GB 283-94.sldprt
101 KB
8. 全自动果蔬切丁机 论文.doc
1.03 MB
9. 全自动果蔬切丁机设计任务书.doc
14 KB
10. 外壳1.DWG
77.7 KB
11. 带轮1.DWG
55.3 KB
12. 带轮2.DWG
54.6 KB
13. 开题报告.doc
33 KB
14. 挡板.DWG
83 KB
15. 挡板2.DWG
67.4 KB
16. 滚刀.DWG
88.2 KB
17. 滚刀.sldprt
112 KB
18. 滚刀_1.sldprt
203 KB
19. 瓜果机.DWG
244 KB
20. 瓜果机.SLDASM
1.04 MB
21. 瓜果机.STEP
16.7 MB
22. 电器接线参考图.bak
212 KB
23. 电器接线参考图.dwg
141 KB
24. 连接销^瓜果机.sldprt
71.5 KB
25. 连接销^瓜果机_1.sldprt
72.5 KB
26. 连杆.DWG
55.7 KB
27. 零件11^瓜果机.sldprt
177 KB
28. 零件11^瓜果机_1.sldprt
56 KB
29. 零件12^瓜果机.sldprt
62.5 KB
30. 零件12^瓜果机_1.sldprt
53.5 KB
31. 零件13^瓜果机.sldprt
65 KB
32. 零件13^瓜果机_1.sldprt
56 KB
33. 零件14^瓜果机.sldprt
64.5 KB
34. 零件14^瓜果机_1.sldprt
56 KB
35. 零件2^瓜果机.sldprt
3.06 MB
36. 零件2^瓜果机_1.sldprt
3.41 MB
37. 零件4^瓜果机.sldprt
212 KB
38. 零件4^瓜果机_1.sldprt
199 KB
39. 零件7^瓜果机.sldprt
50 KB
40. 零件8^瓜果机.sldprt
170 KB
41. 零件8^瓜果机_1.sldprt
94 KB
42. 零件9^瓜果机.sldprt
233 KB
43. 零件9^瓜果机_1.sldprt
232 KB
【全自动果蔬切丁(sw+cad+说明书)】相关作品
提示
×

下载该图档需要消耗0金币!

确认下载
加载中