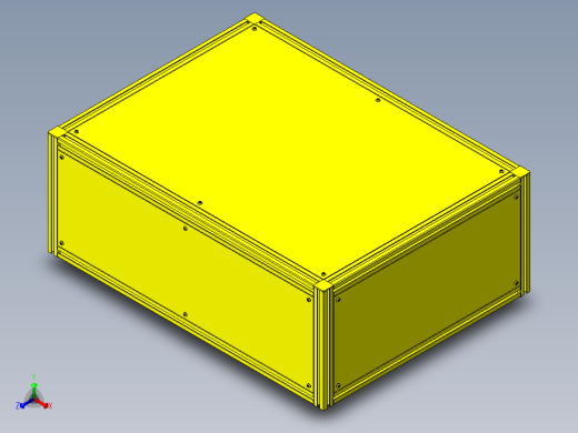
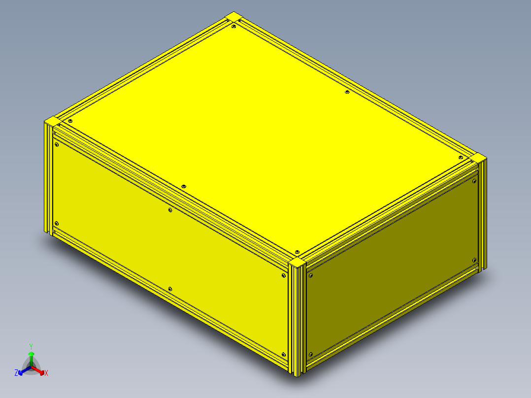
铝框保护罩分割SolidWorks 3D模型

3D模型名称为:铝框保护罩分割,属于机械设备,非标机械分类,软件为SolidWorks, 三维模型格式为sldprt,sldasm,可在线预览,可编辑,可供设计参考

加入收藏
模型参数

模型ID:10235293

模型大小:7.75M

软件版本: SolidWorks

模型格式:sldprt,sldasm

是否可编辑:可修改,包括参数

上传时间:2025-05-23

图纸介绍:

下载模型
辞镜花
作品: 0
粉丝: 0
文件列表
1. 0502_001_HFS6-3030-297.SLDPRT
174 KB
2. 0502_002_HFS6-3030-540.SLDPRT
158 KB
3. 0502_003_HFS6-3030-740.SLDPRT
153 KB
4. 0502_004_KHFS6-3030-1000.SLDPRT
149 KB
5. 0502_005_PYA4H-540-240-5-F516-G216-N5.SLDPRT
88.5 KB
6. 0502_006_PYA6H-740-240-5-F358-G216-N5.SLDPRT
92 KB
7. 0502_007_PYA6H-740-540-5-F358-G516-N5.SLDPRT
88.5 KB
8. 0502_008_PYA6H-940-540-5-F458-G516-N5.SLDPRT
88 KB
9. 0502_009_PYTA8H-940-740-5-F458-G358-N5.SLDPRT
89 KB
10. 0502_010_HBLSS6-SET.sldasm
159 KB
11. 0502_011_HBLFSSW6-SET.sldasm
196 KB
12. 0502_012_HBLFSSW6-C.SLDPRT
164 KB
13. 0502_013_HNTT6-5.SLDPRT
123 KB
14. 0502_014_HNTU6-5.SLDPRT
114 KB
15. 0502_015_HFC6-3030-B.SLDPRT
174 KB
16. 0502_016_HCBR6.SLDPRT
193 KB
17. 0502_017_FCBBS5-5-8.SLDPRT
162 KB
18. 0502_018_HPTSD6.sldasm
164 KB
19. 0502_301_CBM5-12.SLDPRT
125 KB
20. 0502_501_Trestle.SLDPRT
92.5 KB
21. 0502_502_Driven_Wheel.sldasm
332 KB
22. 0502_Z_Driven Wheel_3.sldprt
206 KB
23. 0502_Z_Driven Wheel_4.sldprt
142 KB
24. 0502_Z_Driven Wheel_5.sldprt
155 KB
25. 0502_Z_Driven_Wheel_1.sldprt
115 KB
26. 0502_Z_Driven_Wheel_2.sldprt
184 KB
27. 0502_Z_HBLFSSW6-SET_1.sldprt
167 KB
28. 0502_Z_HBLFSSW6-SET_2.sldprt
143 KB
29. 0502_Z_HBLFSSW6-SET_3.sldprt
121 KB
30. 0502_Z_HBLSS6-SET_1.sldprt
144 KB
31. 0502_Z_HBLSS6-SET_2.sldprt
143 KB
32. 0502_Z_HBLSS6-SET_3.sldprt
121 KB
33. 0502_Z_HPTSD6_1.sldprt
115 KB
34. 0502_Z_HPTSD6_2.sldprt
144 KB
35. 0502_Z_HPTSD6_3.sldprt
121 KB
36. No000502_ASSY.zip
3.94 MB
37. No000502_partslist.csv
1.89 KB
38. Thumbs.db
220 KB
39. _0502_Assy.SLDASM
526 KB
40. _0502_SA01.SLDASM
1.68 MB
41. _0502_SA02.SLDASM
1.93 MB
42. _0502_SA91.SLDASM
243 KB
【铝框保护罩分割】相关作品
提示
×

下载该图档需要消耗20金币!

确认下载
加载中