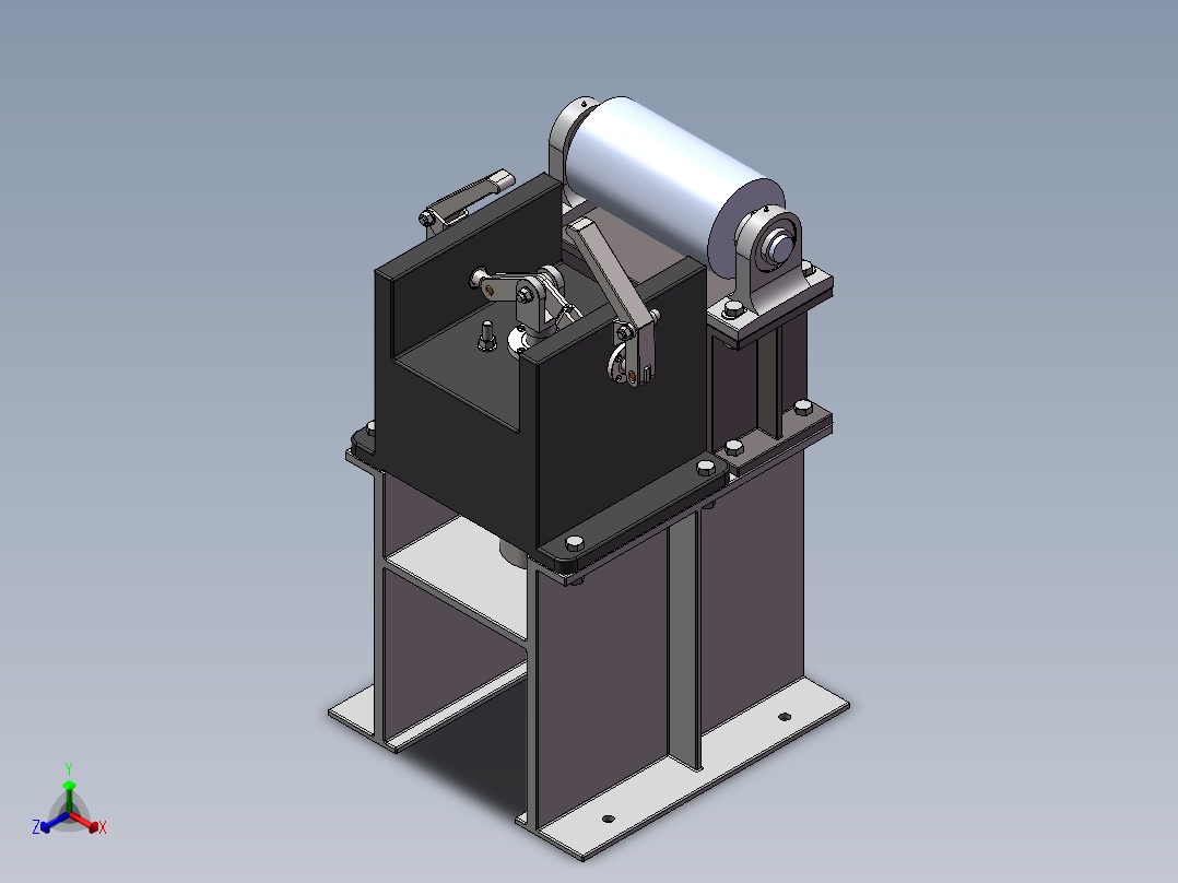
钢轨装夹夹具SolidWorks 3D模型

3D模型名称为:钢轨装夹夹具,属于设备部件,工器具分类,软件为SolidWorks, 三维模型格式为sldprt,sldasm,可在线预览,可编辑,可供设计参考

加入收藏
模型参数

模型ID:10234387

模型大小:8.86M

软件版本: SolidWorks

模型格式:sldprt,sldasm

是否可编辑:可修改,包括参数

上传时间:2025-05-20

图纸介绍:

下载模型
折玉骨
作品: 0
粉丝: 0
文件列表
1. 1型六角螺母 GB_T6170-2000_M10.sldprt
177 KB
2. 1型六角螺母 GB_T6170-2000_M12.sldprt
178 KB
3. 1型六角螺母 GB_T6170-2000_M14.sldprt
141 KB
4. 33mfhknob41l5mrb3169xar..sldprt
118 KB
5. 六角头螺栓 GB_T5782-2000_AM12X120.sldprt
197 KB
6. 六角头螺栓 GB_T5782-2000_AM14X50.sldprt
170 KB
7. 内六角圆柱头螺钉 GB_T70.1-2000_M10X55.sldprt
168 KB
8. 内六角圆柱头螺钉 GB_T70.1-2000_M10X60.sldprt
174 KB
9. 力士乐液压缸.SLDASM
319 KB
10. 半圆头铆钉 GB_T867-1986_10X24.sldprt
229 KB
11. 半圆头铆钉 GB_T867-1986_10X40.sldprt
232 KB
12. 压紧块.SLDPRT
295 KB
13. 夹具基座.SLDPRT
690 KB
14. 夹具总装.SLDASM
2.69 MB
15. 带法兰直线轴承-单衬型_LMFUU20.sldprt
1.05 MB
16. 带法兰直线轴承-单衬型_LMFUU35.sldprt
1.33 MB
17. 带高中心立式座偏心套外球面轴承_UELPH型 JB_T5303-2002_UELPH207.sldprt
228 KB
18. 平垫圈_A级 GB_T97.1-2002_10.sldprt
151 KB
19. 平垫圈_A级 GB_T97.1-2002_12.sldprt
154 KB
20. 平垫圈_A级 GB_T97.1-2002_14.sldprt
125 KB
21. 开槽圆柱头螺钉 GB_T65-2000_M5X20.sldprt
168 KB
22. 开槽圆柱头螺钉 GB_T65-2000_M6X25.sldprt
168 KB
23. 支架.SLDPRT
551 KB
24. 液压缸体.SLDPRT
216 KB
25. 耳朵.SLDPRT
339 KB
26. 轴.SLDPRT
222 KB
27. 轴承座安装架.SLDPRT
497 KB
28. 辊轮.SLDPRT
186 KB
29. 钢轨.SLDPRT
747 KB
30. 钢轨装夹夹具.SLDASM
1.45 MB
31. 钣金1.SLDPRT
286 KB
32. 钣金件.SLDPRT
182 KB
33. 零件4.sldprt
592 KB
【钢轨装夹夹具】相关作品
提示
×

下载该图档需要消耗30金币!

确认下载
加载中