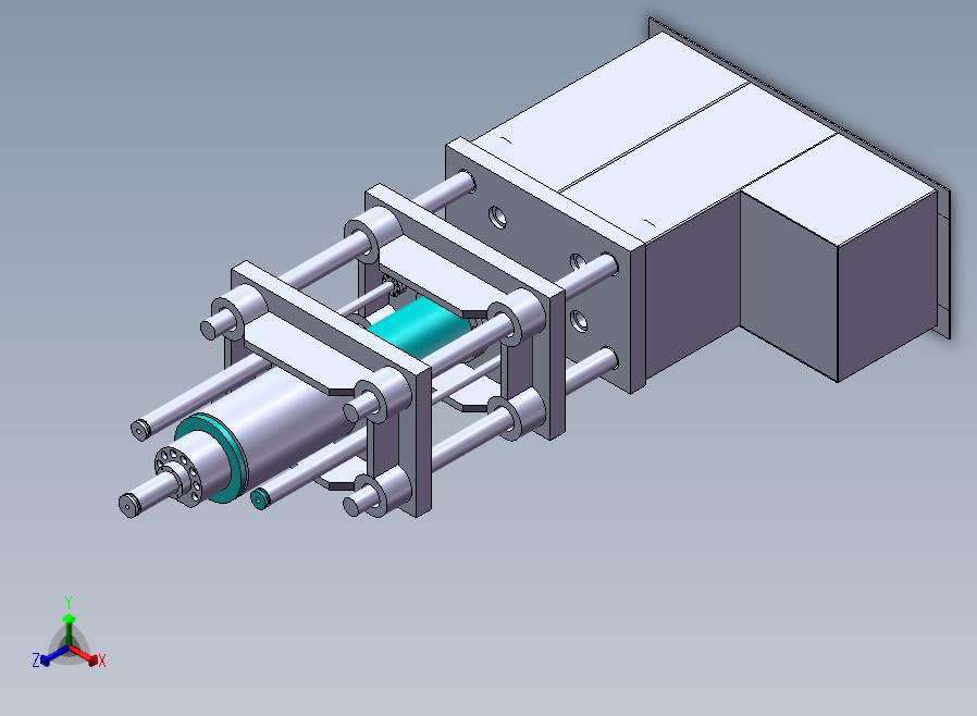
A05-Hydraulic Press液压机SolidWorks 3D模型

3D模型名称为:A05-Hydraulic Press液压机,属于设备部件,液压气动元件分类,软件为SolidWorks, 三维模型格式为sldprt,sldasm,可在线预览,可编辑,可供设计参考

加入收藏
模型参数

模型ID:10234057

模型大小:3.93M

软件版本: SolidWorks

模型格式:sldprt,sldasm

是否可编辑:可修改,包括参数

上传时间:2025-05-14

图纸介绍:

下载模型
清淮
作品: 0
粉丝: 0
文件列表
1. ALT TABLA.SLDPRT
118 KB
2. ALT TABLA.SLDPRT
221 KB
3. BAĞLAM2.SLDPRT
162 KB
4. BAĞLAMA.SLDPRT
143 KB
5. BORU İÇÇAP 75.SLDPRT
84.5 KB
6. BORU İÇÇAP 80.SLDPRT
88 KB
7. BÜYÜK PİSTON MONTAJI.SLDASM
426 KB
8. KAPAK.SLDPRT
82 KB
9. KISA ŞERİT.SLDPRT
82 KB
10. KOLON MİLİ.SLDPRT
87 KB
11. KÜÇÜK PİSTON BAĞLAMA 1.SLDPRT
159 KB
12. KÜÇÜK PİSTON BAĞLAMA.SLDPRT
136 KB
13. KÜÇÜK PİSTON BOĞAZ.SLDPRT
183 KB
14. KÜÇÜK PİSTON FLANŞ.SLDPRT
321 KB
15. KÜÇÜK PİSTON GÖVDE.SLDPRT
101 KB
16. KÜÇÜK PİSTON KAPAK.SLDPRT
98 KB
17. KÜÇÜK PİSTON MONTAJI.SLDASM
262 KB
18. ORTA TABLA BÜYÜK FEDER.SLDPRT
69.5 KB
19. ORTA TABLA KÜÇÜK FEDER.SLDPRT
62 KB
20. ORTA TABLA.SLDPRT
181 KB
21. ORTA TABLA.SLDPRT
78.5 KB
22. PRES MONTAJI.SLDASM
757 KB
23. PRES MONTAJI.SLDASM
757 KB
24. PİSTON BOĞAZ.SLDPRT
269 KB
25. PİSTON FLANŞ.SLDPRT
185 KB
26. PİSTON GÖVDE.SLDPRT
129 KB
27. PİSTON KAPAK.SLDPRT
108 KB
28. PİSTON MİL.SLDPRT
146 KB
29. SERVO BAĞLAMA 1.SLDPRT
167 KB
30. SERVO BAĞLAMA.SLDPRT
144 KB
31. SERVO BOĞAZ.SLDPRT
197 KB
32. SERVO FLANŞ.SLDPRT
196 KB
33. SERVO GÖVDE.SLDPRT
126 KB
34. SERVO KAPAK.SLDPRT
108 KB
35. SERVO PİSTON MONTAJI.SLDASM
260 KB
36. TAM ÖNDOLUM MONTAJI.SLDASM
389 KB
37. U.SLDPRT
126 KB
38. UZUN ŞERİT.SLDPRT
79 KB
39. ÜST TABLA BÜYÜK FEDER.SLDPRT
70 KB
40. ÜST TABLA KÜÇÜK FEDER.SLDPRT
59.5 KB
41. ÜST TABLA.SLDPRT
106 KB
42. ÜST TABLA.SLDPRT
220 KB
43. İÇKAFA 1.SLDPRT
115 KB
44. İÇKAFA.SLDPRT
126 KB
45. ŞASE MONTAJI.SLDASM
167 KB
46. ŞASE1.SLDPRT
165 KB
47. ŞASE2.SLDPRT
131 KB
【A05-Hydraulic Press液压机】相关作品
提示
×

下载该图档需要消耗10金币!

确认下载
加载中