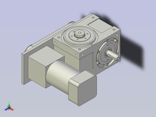
ER-RU45DF英锐凸轮分割器配套电机标准CAD图纸AutoCAD图档

CAD图档名称为:ER-RU45DF英锐凸轮分割器配套电机标准CAD图纸,属于设备部件,传动部件分类,软件为AutoCAD, 图纸格式为dwg,可在线预览,可编辑,可供设计参考

加入收藏
模型参数

模型ID:10135404

模型大小:301.47KB

软件版本: AutoCAD 2004

模型格式:dwg

是否可编辑:可修改,包括参数

上传时间:2021-10-29

图纸介绍:

免费下载
文件列表
1. ER-RU45DF英锐凸轮分割器CAD标准图纸(电话15062628977)A.dwg
84.4 KB
2. ER-RU45DF英锐凸轮分割器CAD水平带轮式右侧前方ZD(电话15062628977)A.dwg
86.1 KB
3. ER-RU45DF英锐凸轮分割器CAD水平直联式右侧ZD(电话15062628977)A.dwg
135 KB
【ER-RU45DF英锐凸轮分割器配套电机标准CAD图纸】相关作品
下载提示
×

下载该图档需要消耗0金币!

确认下载
-- 热门充值套餐 · 限时优惠 --
加载中